Les Russulales à travers la phylogénie
- phylogeny I (eol.org)
V1901
Une nouvelle classification au sein des Russulaceae est apparue au début des années 2000, détruisant la traditionelle distinction entre Russules (sans lait) et Lactaires (avec lait). Ce bouleversement est dû:
- à l'arrivée de la biologie moléculaire
- à la mondialisation :
- Lactarius : Quelques 600 espèces recensées dans le monde (2013).
- Russula : Plus de 200 espèces en Europe, plus de 850 espèces dans le monde (Mycology 2019 Jun., 10(2)61-74).

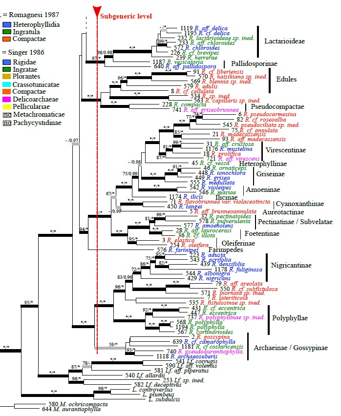
Les Sous-genres dans le genre Russula
Classification selon B.Buyck
- Voir pub. in Fungal Diversity: B.Buyck et al. (2018)
Compactae, Heterophyllidia et autres:
Fig.1 ,
Fig.2 *
- Clade I: Archaea
Groupe de R.camarophylla.
- Clade II: Compactae
Réduite au seul groupe des Nigricantinae, les Lactarioides (s.g. brevipes) et les Archaeinae (s.g. archaea) formant des Sous-genres à part.
Les Compactae sont très nombreuses au niveau mondial (> 200 estimation de B.Buyck en 1998 déjà !).
- Clade III: Crassotunicata
1 seule espèce européenne dans ce Sous-genre: R.farinipes
- Clade IV: Heterophyllidia
Inclus les Heterophyllae, les Griseinae, les Amoenula, les Ilicinae, les Ingratula (exclus R.farinipes et R.fellea)
- Clade V: Malodora
Ne semble pas concerner l'Europe.
- Clade VI: Brevipes
Incluse dans ce Sous-genre les Lactarioides du groupe R.delica.
Les Russula
Fig.1 ,
Fig.2 *
Forme un seul sous genre comprenant les clades VII et VIII
- Clade VII: Russula 1 (The "core" clade)
Voir
On notera la coïncidence avec l'ensemble des Russula de saveur âcre et de sporée blanche et crème.
Groupe des Emeticinae, des Citrinae, Viscidinae, Exalbicantinae, Persicinae, Sanguininae, Felleinae.
- Clade VIII: Russula 2 (The "crown" clade)
Le reste des Russules, y compris les groupes des Incrustatula et des Xerampelinae de Sarnari.
A noter : ce groupe mêle russule âcres (ex. R.badia) et douces (ex. R.integra)
"equal gills never forked" (?) B.Buyck European Journal of Taxonomy 775 (2021)15-33
A retenir
- La saveur n'est pas un critère de classification, les "âcres" à sporée jaune se retrouvent dans le clade VIII et le reste dans le clade VII.
- Idem en ce qui concerne les incrustations acidorésistantes. Les anciens sous-genres à hyphes incrustées (Incrustatae Rom. ou Incrustatula Sar.) ont rejoint les "Russula". Les Ametystinae sont déconnectées des Lilaceinae et Roseinae, donc la couleur des lames plus à considérer que les incrustations.
- Voir les pérégrinations de qq Russula à travers les classifications de Romagnesi, Sarnari et Buyck:
Voir